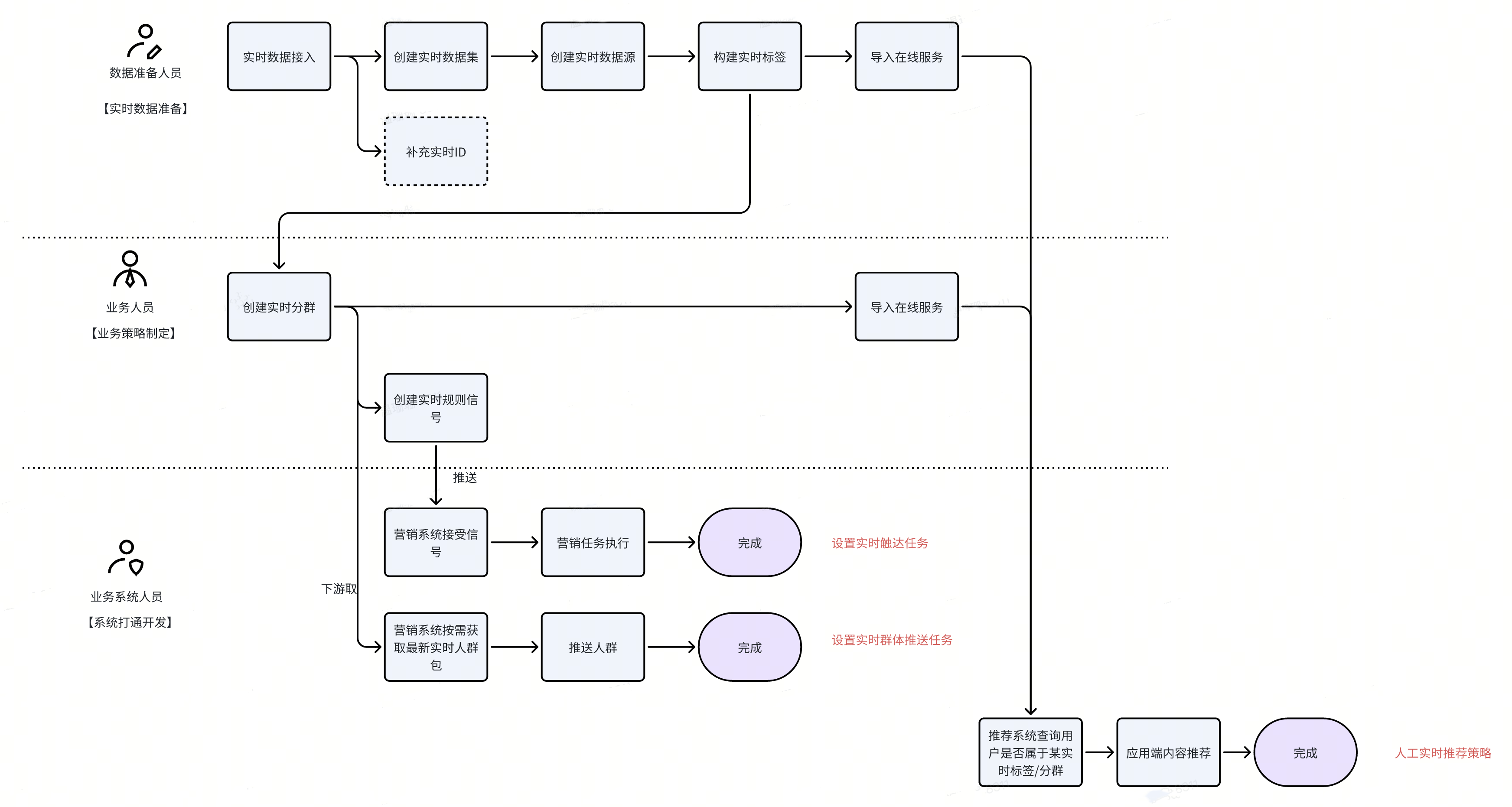
实时分群圈选,是指支持基于上游实时数据源,实现人群的实时更新。本文为您介绍如何创建和管理实时分群。
当前支持的能力包括:创建实时分群、查询最新分群包数量、下载最新分群文件,以及通过OpenAPI的形式查询用户是否属于某实时分群包。
实时分群资源上限默认50个,最高500个。
实时分群不支持将分群包结果存为其他ID类型。
实时&离线分群能力存在差异如下表所示。
功能分类 | 具体功能 | 离线 | 实时 |
|---|---|---|---|
创建&更新 | 创建规则分群时可用的数据 |
|
*需要至少一个实时数据源
|
首次创建的数据 | 按最新的历史数据 | 按最新的数据 | |
数据更新频次 | 按需/按天t+1 | 实时 | |
保存为其他ID类型 | 支持 | 支持 | |
分群主体转换 | 支持 | 暂不支持 | |
下载 | 下载分群包 | 支持 | 支持 |
下载分群包明细 | 支持 | 支持 | |
隐私脱敏策略生效 | 支持 | 支持 | |
应用 | 群体洞察 | 支持 | 支持 |
分群用户明细-个体画像 | 支持 | 支持 | |
推送GMP触达任务 | 支持 | 支持 | |
服务配置 | 支持 | 支持 | |
高级操作 | 复制/删改查/授权/分组 | 支持 | 支持 |
拆包 | 支持 | 不支持 | |
更新(手动触发) | 支持 | 支持(手工触发对离线部分,本身实时流持续更新) | |
修改更新频次 | 按天/按需 修改 | 启动实时/中断实时(任务运行切换) |
说明
实时规则圈选相对于离线,有部分能力限制:
如使用以上逻辑会引起创建失败。
对于创建完成的实时分群包,点击分群数量位置的 同步最新数据,即可查询最新的分群包数量。
在分群管理页面,支持对分群进行下载明细数据、授权、复制等操作,类似于离线分群。
点击「…」-「下载分群」,支持将下载当前实时分群的明细文件。
实时分群的服务配置支持在线服务查询,可以通过API查询某用户是否属于实时分群


生效版本 | 1.9+ |
|---|---|
功能描述 | 给定一个 用户id, 一系列分群id, 返回用户所在的分群id |
请求路径 | **/openapi/online/v1/**user/{user}/segs |
请求类型 | GET |
名称 | 数据类型 | 是否必选 | 描述 | |
|---|---|---|---|---|
路径 | user | Int | 是 | 用于查询所在分群的用户id |
Header | X-BDPP-Id | String | 是 | App id |
Authorization | String | 是 | Token,以 “Bearer ”开头(注意:Bearer后有空格) | |
X-Tenant | String | 是 | 项目id | |
Query参数 | segIds | String | 是 | 逗号分隔的分群ID,例如 1,2,3 |
curl --location --request GET 'http://10.248.134.123:30530/openapi/online/v1/user/17/segs?segIds=1,2,3' \ --header 'X-BDPP-Id: xxx' \ --header 'Authorization: xxx' \
名称 | 数据类型 | 描述 |
|---|---|---|
data | Array[String] | 用户所在的分群ID |
code | int | 错误码 |
{ "data": [ "1", "11" ] "code": 0 }