You need to enable JavaScript to run this app.
AI 数据湖服务

AI 数据湖服务

复制全文
多模态技术应用
视频字幕同步性检查
复制全文
视频字幕同步性检查

AI 数据湖服务提供先进的多模态数据处理能力。其视频字幕同步性检查解决方案,基于 Daft 分布式计算框架和 LAS 多模态处理算子,通过一个多阶段、智能化的视频分析 pipeline,帮助用户自动检测视频字幕与语音内容的同步性。该方案能够将原始视频数据,转化为带有精确同步性分析结果的结构化数据集,为视频内容的质量评估与优化提供可靠依据。

背景信息

在视频成为信息传播主流媒介的今天,字幕的质量直接影响着观众的体验、信息获取的准确性以及内容的可访问性(Accessibility)。一个常见的质量问题是字幕与语音的“音画不同步”,即字幕的出现和消失时间与对应的语音时间轴存在延迟或提前。
传统上,这类问题的检测依赖于人工审核。然而,面对海量的视频数据,人工审核不仅效率低下、成本高昂,而且容易因主观判断和疲劳而出错。特别是在在线教育、专业培训、影视剧集和新闻播报等对信息准确性要求极高的场景中,自动化的同步性检测能力显得至关重要。因此,构建一个能够精准、高效、批量化分析视频字幕与语音同步性的自动化解决方案,已成为提升视频内容质量和生产效率的关键技术环节。

适用场景

  • 视频内容质量检测:适用于需要批量检测视频字幕质量的场景,例如在线教育平台、视频会议录播、流媒体服务等对字幕同步性有严格要求的应用。
  • 多媒体内容审核:适用于大规模视频内容审核场景,通过自动化检测快速识别字幕与语音不同步的问题视频,提升平台内容质量。
  • 字幕制作质量控制(QC):适用于字幕制作流程中的质量控制环节,在字幕交付前自动检测时间轴是否与语音内容准确对齐,确保生产质量。

优势特性

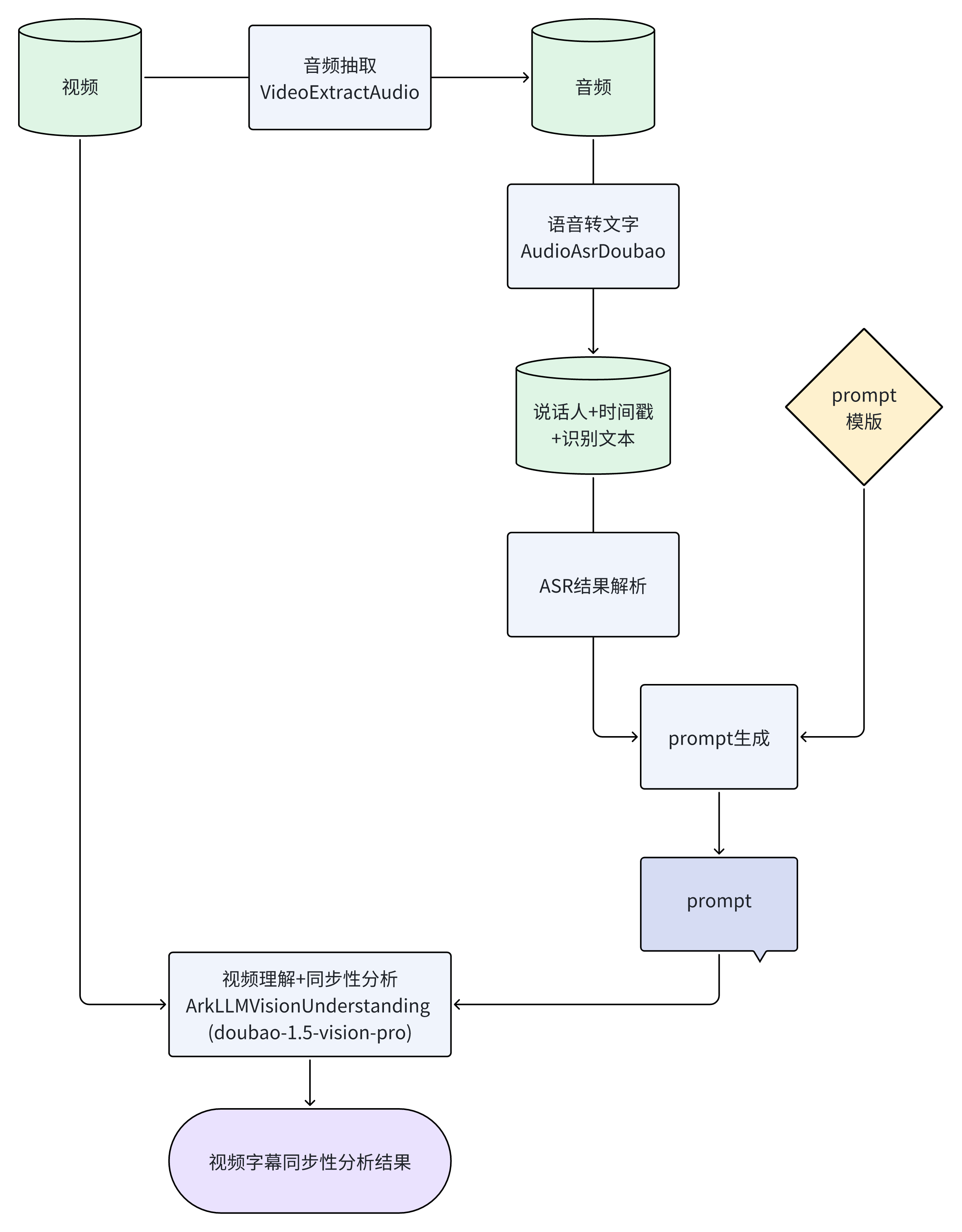
  • 端到端检测流程:支持从原始视频到最终同步性分析结果的完整处理链路,覆盖音频提取、语音识别(ASR)、视觉语言模型(VLM)分析等核心阶段。
  • 多模态融合分析:深度集成音频处理、语音识别、视频理解等多种多模态算子,通过音、视、文三方信息的交叉验证,保障检测结果的准确性。
  • 智能语音与说话人识别:基于豆包 ASR 的高精度语音识别和说话人分离能力,精确提取包含时间戳和说话人信息的结构化语音文本。
  • 先进视觉语言理解:采用先进的豆包 1.5-vision-pro 视觉语言模型,能够准确识别视频帧中的字幕文本及其显示时机。
  • 精确时间对齐分析:通过 ASR 语音时间戳与 VLM 视觉字幕时间戳的匹配和语义分析,精确判断字幕与语音内容的同步关系及延迟情况。
  • 分布式处理能力:依托 Daft 提供的并行调度机制,可实现 TB 级视频数据的高性能、分布式检测。
  • 灵活算子组合:所有处理步骤均基于 LAS 的可组合算子实现,支持用户根据具体需求灵活调整、替换或扩展处理模块。

前提条件

工作原理

Image
本解决方案采用多阶段流水线架构,通过多模态算子的协同工作,实现对视频字幕同步性的精确检测。

核心处理流程

阶段

功能描述

详解

算子列表

音频提取

从视频文件中提取音频流。

从视频中分离音频轨道,并将其标准化为适合后续 ASR 处理的格式(如 16kHz mp3)。

VideoExtractAudio

语音识别

对提取的音频进行语音识别和说话人分离。

基于豆包 ASR 服务进行高精度语音识别,输出包含每个语音片段的起止时间、说话人 ID 和文本内容的结构化数据。

AudioAsrDoubao

ASR 结果解析

将 ASR 的原始输出解析为结构化的字幕列表。

通过自定义算子,将 ASR 返回的文本解析成一个包含说话人、开始时间、结束时间和文本内容的 JSON 数组。

自定义 AsrTextParser

提示词生成

为视觉语言模型(VLM)生成分析任务的提示词。

将结构化的 ASR 结果嵌入到一个预设的 Prompt 模板中,指示 VLM 对视频进行字幕同步性分析。

自定义 VlmPromptGenerator

视频理解与同步性分析

使用 VLM 对视频进行多模态分析,检测同步性。

VLM 接收视频文件和生成的提示词,通过分析视频帧内容,判断画面中的字幕出现时机是否与 ASR 提供的语音时间戳一致,并输出结构化的 JSON 判断结果。

ArkLLMThinkingVision

案例展示

原始视频:​本文使用由 MME-VideoOCR 开源的数据集中部分挑选后的视频(CC-BY-4.0

  • HuggingFace:https://huggingface.co/datasets/DogNeverSleep/MME-VideoOCR_Dataset/tree/main

处理结果:您可以从中选取文件并将其存入 TOS 桶,完成本文配置即可得到 demo 结果。

  • 同步性分析结果

详情参考本文后续的处理结果部分。

  • 抽取音频结果

操作流程

步骤一:开发调试

开发机是由 AI 数据湖服务为算法开发者量身打造的专业开发环境,具备高效便捷的特性,开发者可借助其快速开启数据处理任务的编写、调试及运行流程。
您可以在本地或者其他设备上使用终端或者 VSCode 等 IDE 远程使用 SSH 直连的方式连接开发机,快速开始数据处理任务编写、调试和运行,操作指导详见远程连接开发机

  1. 开发者在 LAS 开发机上,使用 Daft 框架编写完整的视频处理 Pipeline 并运行。

以下是完整的 Pipeline 代码,包括数据加载、各阶段处理算子的调用以及自定义的解析与提示词生成逻辑。

from __future__ import annotations

import logging
import os
import re
from datetime import datetime
from typing import List, Dict, Any

import daft
from daft import col
from daft.las.functions.video.video_extract_audio import VideoExtractAudio
from daft.las.functions.audio.audio_asr_doubao import AudioAsrDoubao
from daft.las.functions.text.pre_sign_url_for_tos import PreSignUrlForTos
from daft.las.functions.ark_llm.ark_llm_thinking_vision import ArkLLMThinkingVision
from daft.las.functions.udf import las_udf
from daft.las.io.tos import TOSConfig
from daft.las.functions.types import Operator
from daft.dependencies import pa

logging.basicConfig(level=logging.INFO, format="%(asctime)s - %(levelname)s - %(message)s")
logger = logging.getLogger(__name__)

class AsrTextParser(Operator):
    def parse_asr_segments(self, asr_text_simple: str) -> List[Dict[str, Any]]:
        if not asr_text_simple or asr_text_simple.strip() == "None":
            return []
        
        segments = []
        speaker_blocks = asr_text_simple.strip().split('\n\n')
        
        for block in speaker_blocks:
            lines = block.strip().split('\n')
            if len(lines) < 2:
                continue
                
            header_line = lines[0]
            text_content = '\n'.join(lines[1:]).strip()
            
            pattern = r'说话人\s+(\d+)\s+(\d+:\d+:\d+)\s+(\d+:\d+:\d+)'
            match = re.match(pattern, header_line)
            
            if match:
                speaker_id = match.group(1)
                start_time = match.group(2)
                end_time = match.group(3)
                
                segments.append({
                    "speaker": f"说话人 {speaker_id}",
                    "start_time": start_time,
                    "end_time": end_time,
                    "text": text_content
                })
        
        return segments
    
    def transform(self, asr_texts: pa.Array) -> pa.Array:
        results = []
        for asr_text in asr_texts.to_pylist():
            parsed_segments = self.parse_asr_segments(asr_text)
            results.append(parsed_segments)
        
        return pa.array(results, type=self.__return_column_type__())
    
    @staticmethod
    def __return_column_type__() -> pa.DataType:
        return pa.list_(pa.struct([
            pa.field("speaker", pa.string()),
            pa.field("start_time", pa.string()),
            pa.field("end_time", pa.string()),
            pa.field("text", pa.string())
        ]))

class VlmPromptGenerator(Operator):
    def time_str_to_seconds(self, time_str: str) -> float:
        parts = time_str.split(':')
        hours = int(parts[0])
        minutes = int(parts[1])
        seconds = int(parts[2])
        return hours * 3600 + minutes * 60 + seconds
    
    def generate_vlm_prompt(self, asr_segments: List[Dict[str, Any]]) -> str:
        subtitles = []
        timestamps = []
        
        for segment in asr_segments:
            subtitles.append(segment['text'])
            start_seconds = self.time_str_to_seconds(segment['start_time'])
            end_seconds = self.time_str_to_seconds(segment['end_time'])
            timestamps.append([start_seconds, end_seconds])
        
        original_prompt = """你是一名视频字幕核对助手,负责核对视频声音和字幕是否同步。具体任务是结合ASR提取的一一对应的视频字幕以及时间戳列表,对比分析视频画面中的字幕时间是否和结构化视频字幕的开始时间和结束时间同步,并记录分析结果。

如下ASR 字幕示例,字幕 "很高兴你能过来" 开始时间是 4.8 秒,结束的时间是 7.46 秒。 
<ASR 字幕示例>
[……,"很高兴你能过来",……]
</ASR 字幕示例>
<ASR 字幕时间戳示例>
[……,[4.8,7.46],……]
</ASR 字幕时间戳示例>

首先,请仔细阅读以下ASR提取的视频字幕列表、字幕起始和终止时间戳列表:
<ASR_list_subtitles>
{{ASR_LIST_SUBTITLES}}
</ASR_list_subtitles>
<ASR_list_timestamps>
{{ASR_LIST_TIMESTAMPS}}
</ASR_list_timestamps>
接下来,请仔细分析视频画面中的字幕,按照以下步骤进行:
1. 逐一对视频画面中的字幕与结构化的语音字幕逐一进行匹配。
2. 对比每一条匹配字幕的开始时间和结束时间。
3. 若开始时间和结束时间一致或在可接受的误差范围内(如±0.5秒),则判定为同步;否则判定为不同步。
4. 记录每一条字幕的核对结果,如果不同步,在结果 "notes" 字段说明视频画面字幕的延迟出现,还是提前出现,并记录具体的时间,。

请结合结构化的视频字幕和时间戳列表仔细分析视频,然后逐条给出视频字幕和语音字幕匹配检测的结果,结果格式为 JSON,不做额外解释。
其中,start_time为语音字幕开始时间,end_time为语音字幕结束时间,text为语音字幕,vlm为检索结果,如下为输出示例:
[……,
  {
    "start_time": 4.8,
    "end_time": 7.46,
    "text": "很高兴你能过来",
    "vlm": {"是否同步":"<是/否>", "notes":"<视频画面字幕的延迟出现/提前出现> X 秒"}
  },
……
]"""
        
        prompt = original_prompt.replace("{{ASR_LIST_SUBTITLES}}", str(subtitles))
        prompt = prompt.replace("{{ASR_LIST_TIMESTAMPS}}", str(timestamps))
        
        return prompt
    
    def transform(self, asr_segments_list: pa.Array) -> pa.Array:
        results = []
        for asr_segments in asr_segments_list.to_pylist():
            prompt = self.generate_vlm_prompt(asr_segments)
            results.append(prompt)
        
        return pa.array(results, type=self.__return_column_type__())
    
    @staticmethod
    def __return_column_type__() -> pa.DataType:
        return pa.string()

def run_pipeline(input_tos_dir: str, audio_output_tos_dir: str):
    input_s3_dir = input_tos_dir.replace("tos://", "s3://", 1)
    tos_config = TOSConfig.from_env()
    IO_CONFIG = daft.io.IOConfig(s3=tos_config.to_s3_config())
    
    logger.info("视频字幕同步检查pipeline开始运行...")
    
    df = daft.from_glob_path(
        f"{input_s3_dir}/*.mp4",
        io_config=IO_CONFIG,
    )
    
    df = df.with_column(
        "video_tos_path",
        col("path").str.replace("s3://", "tos://")
    )
    df = df.with_column(
        "video_id",
        col("path").str.split("/").list.get(-1).str.replace(".mp4", "")
    )
    df = df.select("video_tos_path", "video_id")
    
    logger.info("视频文件加载完成: %d 条记录", df.count_rows())
    
    logger.info("开始视频音频抽取...")
    df = df.with_column(
        "audio_extraction_result",
        las_udf(
            VideoExtractAudio,
            construct_args={
                "output_tos_dir": audio_output_tos_dir,
                "output_audio_binary": True,
                "output_audio_array": False,
                "return_first_stream": True,       
                "output_format": "mp3",
                "output_sample_rate": 16000,
            },
            num_gpus=0,
            batch_size=2,
            concurrency=1,
        )(col("video_tos_path")),
    )
    df.collect()
    logger.info("视频音频抽取完成: %d 条记录", df.count_rows())

    df = df.with_columns({
        "audio_tos_path": col("audio_extraction_result").struct.get("audio_paths").list.get(0),
        "audio_binary": col("audio_extraction_result").struct.get("binaries").list.get(0),
        "original_sample_rate": col("audio_extraction_result").struct.get("original_audio_sampling_rates").list.get(0)
    })
    
    logger.info("开始音频URL预签名...")
    df = df.with_column(
        "audio_presigned_url",
        las_udf(
            PreSignUrlForTos,
            construct_args={"expire_seconds": 3600},
        )(col("audio_tos_path")),
    )
    df.collect()
    logger.info("音频URL预签名完成: %d 条记录", df.count_rows())
    
    logger.info("开始音频ASR识别...")
    appid = os.getenv("OPENSPEECH_APPID")
    token = os.getenv("OPENSPEECH_TOKEN")
    
    if not appid or not token:
        logger.error("缺少OPENSPEECH_APPID或OPENSPEECH_TOKEN环境变量")
        return
    
    df = df.with_column(
        "asr_result",
        las_udf(
            AudioAsrDoubao,
            construct_args={
                "appid": appid,
                "token": token,
                "uid": "video_subtitle_sync",
                "enable_speaker_info": True,
                "enable_punc": True,
                "enable_ddc": True,
                "poll_interval": 10,
                "num_coroutines": 1,
            },
            num_gpus=0,
            batch_size=1,
            concurrency=1,
        )(col("audio_presigned_url")),
    )
    df.collect()
    logger.info("音频ASR识别完成: %d 条记录", df.count_rows())
    
    df = df.with_columns({
        "asr_text_simple": col("asr_result").struct.get("asr_result_simple"),
        "asr_text_raw": col("asr_result").struct.get("asr_result_raw"),
        "asr_text_content": col("asr_result").struct.get("asr_result_text")
    })
    
    logger.info("开始ASR文本结构化解析...")
    df = df.with_column(
        "asr_segments_structured",
        las_udf(AsrTextParser)(col("asr_text_simple")),
    )
    df.collect()
    logger.info("ASR文本结构化解析完成: %d 条记录", df.count_rows())
    
    logger.info("开始生成VLM提示词...")
    df = df.with_column(
        "vlm_prompt",
        las_udf(VlmPromptGenerator)(col("asr_segments_structured")),
    )
    df.collect()
    logger.info("VLM提示词生成完成: %d 条记录", df.count_rows())
    
    logger.info("开始视频字幕同步分析...")
    
    df = df.with_column(
        "vlm_analysis_struct",
        las_udf(
            ArkLLMThinkingVision,
            construct_args={
                "model": "doubao-1.5-thinking-vision-pro",
                "version":"250428",
                "multimodal_type": "video",
                "inference_type": "online",
                "source_type": "url",
                "video_format": "mp4",
                "video_fps": 1.0,
                "max_tokens": 4000,
                "temperature": 0.1,
            },
            num_gpus=0,
            batch_size=1,
            concurrency=1,
        )(col("video_tos_path"), col("vlm_prompt")),
    )
    df.collect()
    logger.info("视频字幕同步分析完成: %d 条记录", df.count_rows())
    
    df = df.with_column(
        "vlm_analysis_result",
        col("vlm_analysis_struct").struct.get("llm_result")
    )
    
    df_clean = df.exclude("audio_extraction_result", "audio_binary", "asr_result", "asr_text_raw","audio_presigned_url","original_sample_rate","asr_segments_structured","vlm_prompt","vlm_analysis_struct")
    df_clean.show()

    timestamp = datetime.now().strftime("%Y%m%d_%H%M%S")
    output_tos_dir = "tos://tos_bucket/video_subtitle_sync/results/"
    output_s3_dir = output_tos_dir.replace("tos://", "s3://", 1)
    
    tos_config = TOSConfig.from_env()
    io_config = daft.io.IOConfig(s3=tos_config.to_s3_config())
    
    parquet_s3_path = f"{output_s3_dir}video_subtitle_sync_parquet_{timestamp}"
    
    df_clean.write_parquet(parquet_s3_path, io_config=io_config)
    
    logger.info("视频字幕同步结果已保存到TOS:")
    logger.info("Parquet: %s", output_tos_dir + f"video_subtitle_sync_parquet_{timestamp}")

if __name__ == "__main__":
    input_tos_dir = "tos://tos_bucket/video_subtitle_sync/test_video"
    audio_output_tos_dir = "tos://tos_bucket/video_subtitle_sync/video_audio_extracted/"
    
    run_pipeline(input_tos_dir, audio_output_tos_dir)

说明

代码物料:完整的 Pipeline 脚本可在此处下载:video_subtitle_sync_pipeline_show.py

  1. 查看处理结果,根据处理结果调整 Pipeline 脚本。

执行 Pipeline 后,您将得到一个结构化的 Parquet 文件,其中包含了对每个视频的同步性分析结果。
示例日志输出:

2025-08-19 05:58:10,INFO - 视频字幕同步检查 pipeline 开始运行...
2025-08-19 05:58:12,INFO - 视频文件加载完成: 3 条记录
2025-08-19 05:58:13,INFO - 开始视频音频抽取...
2025-08-19 05:58:45,INFO - 视频音频抽取完成。
2025-08-19 05:58:46,INFO - 开始音频ASR识别...
2025-08-19 06:00:10,INFO - 音频ASR识别完成。
2025-08-19 06:00:11,INFO - 开始ASR文本结构化解析...
2025-08-19 06:00:12,INFO - ASR文本结构化解析完成。
2025-08-19 06:00:13,INFO - 开始生成VLM提示词...
2025-08-19 06:00:14,INFO - VLM提示词生成完成。
2025-08-19 06:00:15,INFO - 开始视频字幕同步分析...
2025-08-19 06:05:20,INFO - 视频字幕同步分析完成。
2025-08-19 06:05:25,INFO - Pipeline 执行完毕!结果已保存至: tos://your-bucket/sync_results/sync_results_20250819_060525

执行 Pipeline 后,除了音频抽取结果,您还将得到一个结构化的 Parquet 文件,其中包含了对每个视频的同步性分析结果。以下是部分脱敏后的示例数据:

video_id

video_tos_path

asr_text_simple (语音识别文本及时间戳)

vlm_analysis_result (同步性分析摘要)

751

tos://.../test_video/751.mp4

说话人 1 0:00:00 0:00:03
Maybe china, I'll check...

说话人 1 0:00:04 0:00:05
I really want to check out japan...

部分不同步 (5个片段中有1个)
问题示例: "Why japan?" 片段的画面字幕延迟出现 1 秒。

1160

tos://.../test_video/1160.mp4

说话人 1 0:00:00 0:00:02
祝你天天开心。

全部同步
所有语音片段与画面字幕均准确对齐。

1172

tos://.../test_video/1172.mp4

说话人 1 0:00:00 0:00:01
To be pink.

说话人 1 0:00:01 0:00:03
I don't know, I kind of feel...

全部同步
所有语音片段与画面字幕均准确对齐。

770

tos://.../test_video/770.mp4

说话人 1 0:00:00 0:00:01
Easier with free Turkey...

说话人 2 0:00:04 0:00:08
This isn't another apology...

大量不同步 (6个片段中有4个)
问题类型: 包含画面字幕未出现、延迟出现 (0.8秒) 等。

703

tos://.../test_video/703.mp4

说话人 2 0:00:01 0:00:07
Oh, and one more thing in Japan...

说话人 1 0:00:11 0:00:11
What?

严重不同步 (13个片段中有11个)
问题类型: 包含画面字幕未出现、延迟、文本拆分且时间不匹配等多种问题。

710

tos://.../test_video/710.mp4

说话人 2 0:00:01 0:00:03
I'd really like to travel more...

说话人 2 0:00:03 0:00:05
I want to go to Brazil.

严重不同步 (12个片段中有10个)
主要问题: 画面字幕普遍存在 0.6 至 1.6 秒的延迟。

步骤二:全量任务部署

当处理管道在开发机上验证无误后,可将其固化为自定义镜像,并在任务管理中创建批量任务。该任务将使用此镜像,自动、高效地对海量视频数据进行字幕同步性检查。

最近更新时间:2025.09.22 11:07:20
这个页面对您有帮助吗?
有用
有用
无用
无用