You need to enable JavaScript to run this app.
文档中心
数据智能体

数据智能体

复制全文
下载 pdf
公域洞察助手
消费者洞察
复制全文
下载 pdf
消费者洞察

功能概述

消费者洞察可以通过对比目标用户或本品人群画像与竞品及行业人群画像及口碑的差异,为市场拓展和产品改进提供数据支撑和策略建议。本文将为你介绍如何使用消费者洞察功能。

操作步骤

创建洞察报告

  1. 登录控制台,输入账号密码,进入公域洞察助手首页。
    Image

  2. 点击消费者洞察创建报告
    Image

  3. 创建洞察报告弹窗,选择研究专题。
    Image
    目前支持六种研究专题:

    专题名称

    详情

    消费者画像&口碑洞察

    通过对比本品、竞品与行业的消费者(已购人群或兴趣人群)画像及口碑差异,为市场拓展和产品改进提供数据支撑和策略建议。

    消费者画像洞察

    深入分析本品、竞品与行业的消费者(已购人群或兴趣人群)画像差异,识别目标人群特征,输出精准的市场拓展策略建议。

    消费者口碑洞察

    系统分析行业、本品与竞品的口碑表现差异,挖掘用户评价中的核心观点,为产品优化改进提供方向。

    目标人群画像&口碑洞察

    全面分析目标人群(TA人群)特征,对比其与市场大盘的差异,同时深入研究目标人群对本品的口碑反馈,为精准营销和产品优化提供依据。

    目标人群口碑洞察

    聚焦于目标人群(TA人群)对本品的口碑反馈,通过与行业整体口碑的对比分析,发现产品在目标用户中的优势与改进空间,指导产品优化。

    目标人群画像洞察

    深入剖析目标人群(TA人群)的画像特征,通过与市场大盘数据的对比分析,识别目标人群的独特属性,为精准市场拓展提供策略支持。

  4. 点击需要研究的专题,填写洞察详情信息**。**

消费者画像&口碑洞察

Image
具体参数说明如下:

参数

参数说明

示例

要洞察的行业或品类

输入要分析的行业或品类

手机、汽车、零食

要洞察的时间周期

选择要分析的时间周期

最近7天

本品名称

输入产品名称,可输入多个产品,每输入一个产品后通过回车确认。

可口可乐

我关注的竞品

输入竞品名称,当前仅支持对比一个竞品,输入完成后通过回车确认。
选择消费者画像和口碑洞察的研究专题需要输入竞品字段。

百事可乐

研究频率

  • 专项报告:针对特定研究对象(品牌/品类/受众)所形成的一次性专题分析成果。
  • 周期报告:按照预设的时间周期,对研究对象(品牌/品类/受众)周期性的输出分析成果。选择周期报告,需要设置周期时间。

专项报告

每天

需要设置每天报告分析的时间,以及最终更新的截止时间。报告生成需要大约1-3小时。

每天3点钟开始进行统计分析,1-3小时后生成报告,每天进行,一直到1.29号结束。
Image

每周

需要设置每周X的X点钟进行分析,以及最终更新的截止时间。报告生成需要大约1-3小时。

每周一、周三和周五的3点钟进行统计分析,1-3小时后生成报告,一直到1.29号结束。
Image

每月

需要设置每月X号的X点钟进行分析,以及最终更新的截止日期。报告生成需要大约1-3小时。
若选择的日期超出当前月份的最大天数,对应日期不会生效。例如选择了每月31号,但2月没有31号,则洞察会跳过该日期,3月31日再生成洞察报告。

每个月的1号和15号的3点钟进行分析统计,1-3小时后生成报告,一直到2027年1月1号结束。
Image

每季度

需要设置每季度的第X天的X点钟进行分析,以及最终更新的截止日期。报告生成需要大约1-3小时。

每个季度的第1天、第60天、第90天的3点钟进行分析统计,1-3小时后生成报告,一直到2027年1月1号结束。
Image

消费者画像洞察

Image
具体参数说明如下:

参数

参数说明

示例

要洞察的行业或品类

输入要分析的行业或品类

手机、汽车、零食

要洞察的时间周期

选择要分析的时间周期

最近7天

本品名称

输入产品名称,可输入多个产品,每输入一个产品后通过回车确认。

可口可乐

我关注的竞品

输入竞品名称,当前仅支持对比一个竞品,输入完成后通过回车确认。
选择消费者画像和口碑洞察的研究专题需要输入竞品字段。

百事可乐

研究频率

专项报告:针对特定研究对象(品牌/品类/受众)所形成的一次性专题分析成果。
周期报告:按照预设的时间周期,对研究对象(品牌/品类/受众)周期性的输出分析成果。选择周期报告,需要设置周期时间。

专项报告

每天

需要设置每天报告分析的时间,以及最终更新的截止时间。报告生成需要大约1-3小时。

每天3点钟开始进行统计分析,1-3小时后生成报告,每天进行,一直到1.29号结束。
Image

每周

需要设置每周X的X点钟进行分析,以及最终更新的截止时间。报告生成需要大约1-3小时。

每周一、周三和周五的3点钟进行统计分析,1-3小时后生成报告,一直到1.29号结束。
Image

每月

需要设置每月X号的X点钟进行分析,以及最终更新的截止日期。报告生成需要大约1-3小时。
若选择的日期超出当前月份的最大天数,对应日期不会生效。例如选择了每月31号,但2月没有31号,则洞察会跳过该日期,3月31日再生成洞察报告。

每个月的1号和15号的3点钟进行分析统计,1-3小时后生成报告,一直到2027年1月1号结束。
Image

每季度

需要设置每季度的第X天的X点钟进行分析,以及最终更新的截止日期。报告生成需要大约1-3小时。

每个季度的第1天、第60天、第90天的3点钟进行分析统计,1-3小时后生成报告,一直到2027年1月1号结束。
Image

消费者口碑洞察

Image
具体参数说明如下:

参数

参数说明

示例

要洞察的行业或品类

输入要分析的行业或品类

手机、汽车、零食

要洞察的时间周期

选择要分析的时间周期

最近7天

本品名称

输入产品名称,可输入多个产品,每输入一个产品后通过回车确认。

可口可乐

我关注的竞品

输入竞品名称,当前仅支持对比一个竞品,输入完成后通过回车确认。
选择消费者画像和口碑洞察的研究专题需要输入竞品字段。

百事可乐

研究频率

专项报告:针对特定研究对象(品牌/品类/受众)所形成的一次性专题分析成果。
周期报告:按照预设的时间周期,对研究对象(品牌/品类/受众)周期性的输出分析成果。选择周期报告,需要设置周期时间。

专项报告

每天

需要设置每天报告分析的时间,以及最终更新的截止时间。报告生成需要大约1-3小时。

每天3点钟开始进行统计分析,1-3小时后生成报告,每天进行,一直到1.29号结束。
Image

每周

需要设置每周X的X点钟进行分析,以及最终更新的截止时间。报告生成需要大约1-3小时。

每周一、周三和周五的3点钟进行统计分析,1-3小时后生成报告,一直到1.29号结束。
Image

每月

需要设置每月X号的X点钟进行分析,以及最终更新的截止日期。报告生成需要大约1-3小时。
若选择的日期超出当前月份的最大天数,对应日期不会生效。例如选择了每月31号,但2月没有31号,则洞察会跳过该日期,3月31日再生成洞察报告。

每个月的1号和15号的3点钟进行分析统计,1-3小时后生成报告,一直到2027年1月1号结束。
Image

每季度

需要设置每季度的第X天的X点钟进行分析,以及最终更新的截止日期。报告生成需要大约1-3小时。

每个季度的第1天、第60天、第90天的3点钟进行分析统计,1-3小时后生成报告,一直到2027年1月1号结束。
Image

目标人群画像&口碑洞察

Image
具体参数说明如下:

参数

参数说明

示例

要洞察的人群

输入需要洞察的人群特征

一二线城市的爱运动的女生

要洞察的行业或品类

输入要分析的行业或品类

手机、汽车、零食

要洞察的时间周期

选择要分析的时间周期

最近7天

本品名称

输入产品名称,可输入多个产品,每输入一个产品后通过回车确认。

可口可乐

研究频率

专项报告:针对特定研究对象(品牌/品类/受众)所形成的一次性专题分析成果。
周期报告:按照预设的时间周期,对研究对象(品牌/品类/受众)周期性的输出分析成果。选择周期报告,需要设置周期时间。

专项报告

每天

需要设置每天报告分析的时间,以及最终更新的截止时间。报告生成需要大约1-3小时。

每天3点钟开始进行统计分析,1-3小时后生成报告,每天进行,一直到1.29号结束。
Image

每周

需要设置每周X的X点钟进行分析,以及最终更新的截止时间。报告生成需要大约1-3小时。

每周一、周三和周五的3点钟进行统计分析,1-3小时后生成报告,一直到1.29号结束。
Image

每月

需要设置每月X号的X点钟进行分析,以及最终更新的截止日期。报告生成需要大约1-3小时。
若选择的日期超出当前月份的最大天数,对应日期不会生效。例如选择了每月31号,但2月没有31号,则洞察会跳过该日期,3月31日再生成洞察报告。

每个月的1号和15号的3点钟进行分析统计,1-3小时后生成报告,一直到2027年1月1号结束。
Image

每季度

需要设置每季度的第X天的X点钟进行分析,以及最终更新的截止日期。报告生成需要大约1-3小时。

每个季度的第1天、第60天、第90天的3点钟进行分析统计,1-3小时后生成报告,一直到2027年1月1号结束。
Image

目标人群画像洞察

Image
具体参数说明如下:

参数

参数说明

示例

要洞察的人群

输入需要洞察的人群特征

一二线城市的爱运动的女生

要洞察的行业或品类

输入要分析的行业或品类

手机、汽车、零食

要洞察的时间周期

选择要分析的时间周期

最近7天

本品名称

输入产品名称,可输入多个产品,每输入一个产品后通过回车确认。

可口可乐

研究频率

专项报告:针对特定研究对象(品牌/品类/受众)所形成的一次性专题分析成果。
周期报告:按照预设的时间周期,对研究对象(品牌/品类/受众)周期性的输出分析成果。选择周期报告,需要设置周期时间。

专项报告

每天

需要设置每天报告分析的时间,以及最终更新的截止时间。报告生成需要大约1-3小时。

每天3点钟开始进行统计分析,1-3小时后生成报告,每天进行,一直到1.29号结束。
Image

每周

需要设置每周X的X点钟进行分析,以及最终更新的截止时间。报告生成需要大约1-3小时。

每周一、周三和周五的3点钟进行统计分析,1-3小时后生成报告,一直到1.29号结束。
Image

每月

需要设置每月X号的X点钟进行分析,以及最终更新的截止日期。报告生成需要大约1-3小时。
若选择的日期超出当前月份的最大天数,对应日期不会生效。例如选择了每月31号,但2月没有31号,则洞察会跳过该日期,3月31日再生成洞察报告。

每个月的1号和15号的3点钟进行分析统计,1-3小时后生成报告,一直到2027年1月1号结束。
Image

每季度

需要设置每季度的第X天的X点钟进行分析,以及最终更新的截止日期。报告生成需要大约1-3小时。

每个季度的第1天、第60天、第90天的3点钟进行分析统计,1-3小时后生成报告,一直到2027年1月1号结束。
Image

目标人群口碑洞察

Image

具体参数说明如下:

参数

参数说明

示例

要洞察的人群

输入需要洞察的人群特征

一二线城市的爱运动的女生

要洞察的行业或品类

输入要分析的行业或品类

手机、汽车、零食

要洞察的时间周期

选择要分析的时间周期

最近7天

本品名称

输入产品名称,可输入多个产品,每输入一个产品后通过回车确认。

可口可乐

研究频率

专项报告:针对特定研究对象(品牌/品类/受众)所形成的一次性专题分析成果。
周期报告:按照预设的时间周期,对研究对象(品牌/品类/受众)周期性的输出分析成果。选择周期报告,需要设置周期时间。

专项报告

每天

需要设置每天报告分析的时间,以及最终更新的截止时间。报告生成需要大约1-3小时。

每天3点钟开始进行统计分析,1-3小时后生成报告,每天进行,一直到1.29号结束。
Image

每周

需要设置每周X的X点钟进行分析,以及最终更新的截止时间。报告生成需要大约1-3小时。

每周一、周三和周五的3点钟进行统计分析,1-3小时后生成报告,一直到1.29号结束。
Image

每月

需要设置每月X号的X点钟进行分析,以及最终更新的截止日期。报告生成需要大约1-3小时。
若选择的日期超出当前月份的最大天数,对应日期不会生效。例如选择了每月31号,但2月没有31号,则洞察会跳过该日期,3月31日再生成洞察报告。

每个月的1号和15号的3点钟进行分析统计,1-3小时后生成报告,一直到2027年1月1号结束。
Image

每季度

需要设置每季度的第X天的X点钟进行分析,以及最终更新的截止日期。报告生成需要大约1-3小时。

每个季度的第1天、第60天、第90天的3点钟进行分析统计,1-3小时后生成报告,一直到2027年1月1号结束。
Image

  1. 填写完成后,点击开始洞察,​回到首页下方的我的洞察报告中查看报告。报告生成需要大约1-3小时。
    Image

查看洞察报告

  1. 在公域洞察助手控制台首页的下方,我的洞察报告区域,查找对应的报告,并点击查看报告。
    Image

  2. 报告中会包含背景、深度洞察等内容,您可以查看、复制、分享报告中的内容。
    Image

管理洞察报告

  • 在洞察报告详情页,点击编辑报告,可以修改报告名称。
    Image

  • 在洞察报告详情页,点击下载为,可以下载该报告的正文为PDF或WORD。
    Image

  • 在洞察报告详情页,点击翻译为,翻译整篇洞察报告为英文。翻译成英文后,还可以再翻译为其他语种。
    Image

  • 在洞察报告详情页,点击文档权限>管理协作者文档权限>设置,可以设置该报告阅读、编辑、管理等权限。
    Image

  • 在洞察报告详情页,点击删除,在对话框点击确定,即可删除此报告。
    Image

AI咨询

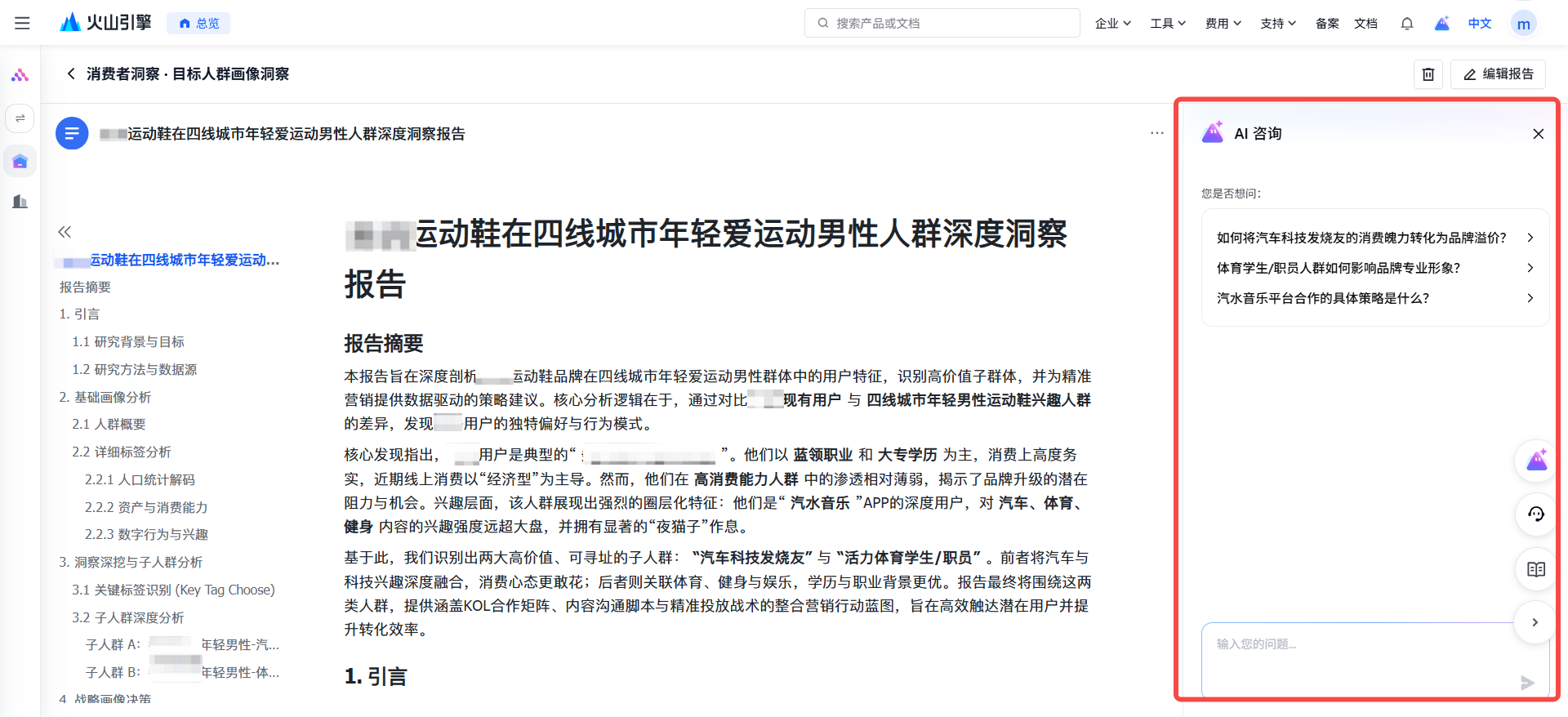
点击AI咨询,可直接与大模型进行问答,问答内容不仅针对该报告本身,还包括报告背后的所有数据以及思考过程。您可以在AI咨询中查询数据、咨询数据口径、分析报告结论等。
Image

最近更新时间:2026.04.23 14:18:19
这个页面对您有帮助吗?
有用
有用
无用
无用