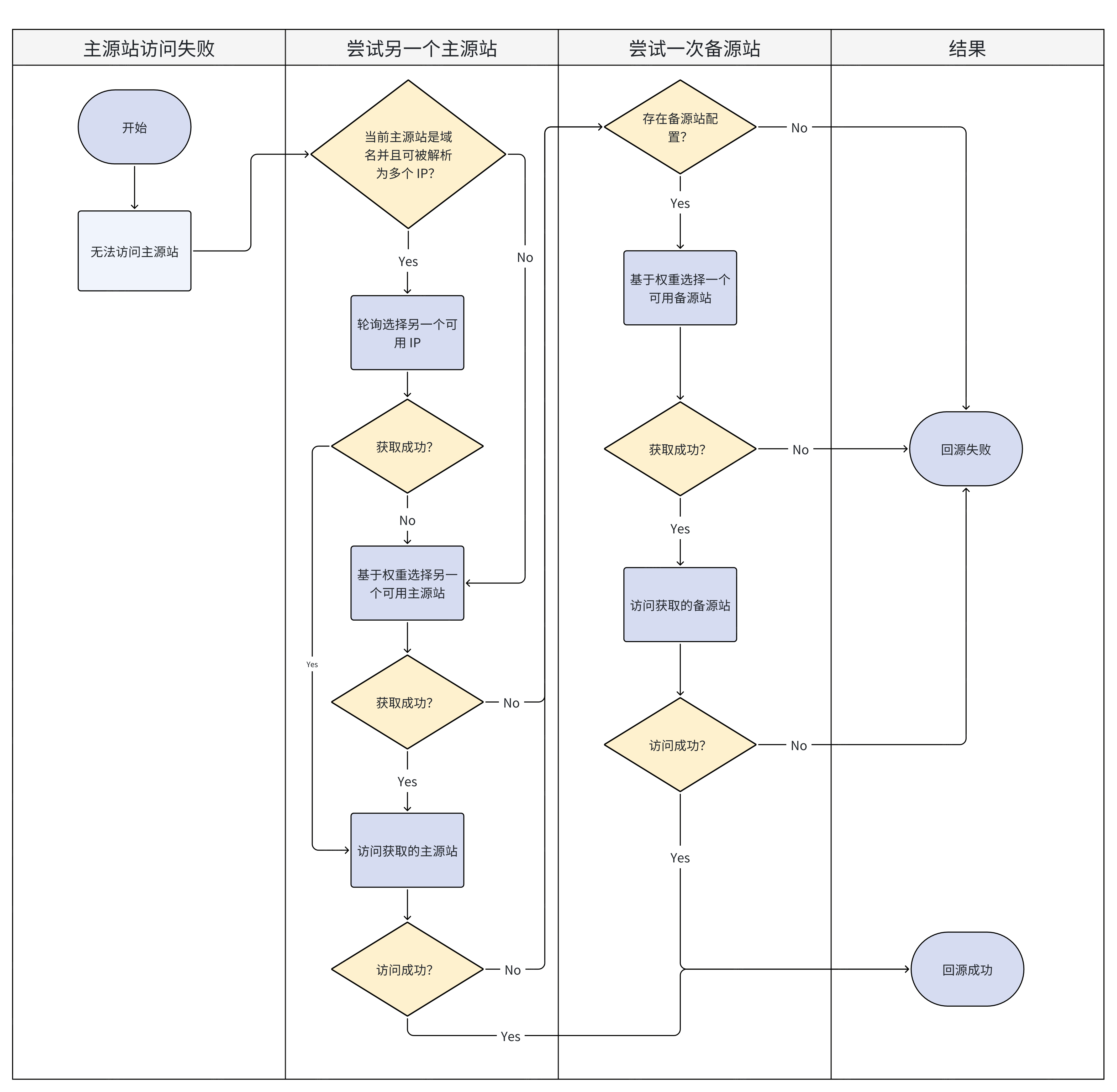
当回源请求失败时,CDN 会尝试其他已配置的源站,本文档描述了回源重试的流程。
回源时,CDN 基于权重选择一个主源站进行访问。如果回源失败,CDN 重试另一个主源站。如果回源依然失败,CDN 重试一次备源站。
如果存在备源站配置,CDN 会优先选择主源站。如果存在多个主源站,CDN 按权重选择主源站。
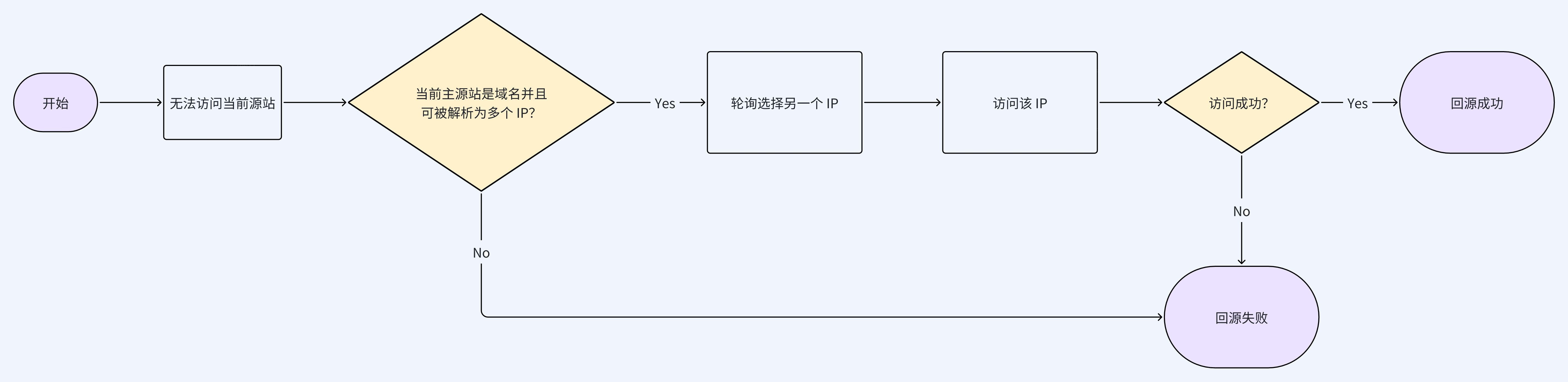
回源失败时,如果当前选择的主源站是域名并且可以被解析到多个 IP 地址,CDN 会通过轮询选择另一个可用的 IP 地址进行尝试。否则,CDN 按权重选择另一个主源站。如果无可用的主源站,CDN 才选择备源站。
如果连续 10 次无法与一个源站 IP 地址建立 TCP 连接,CDN 会将该地址标记为不可用。
在选择源站时,如果选中的源站 IP 地址被标记为不可用,CDN 除了继续选择源站,还会对该地址进行异步探测。如果异步探测的结果是 TCP 连接成功,CDN 会移除该地址的不可用标记。
说明
默认情况下,TCP 连接超时时间是 2 秒,HTTP 请求超时时间是 60 秒。如果您要修改这些超时时间的设置,参考 配置超时时间的设置。


文字说明
如果请求匹配条件源站中的规则,则 CDN 在回源时选择规则中配置的源站。否则,CDN 基于基础源站的配置选择源站。
如果 CDN 无法访问规则中配置的源站,则,