当您的云手机本地存储业务内的实例配置不满足所需时,可以选择更改实例规格(升配或降配)。
实现原理
本地存储业务的实例数据存储在对应云机的本地磁盘上,且同一个云机仅支持创建某一类规格的实例,因此,实例更配通过以下逻辑实现:
- 将原实例(包含完整数据)从其所在的云机迁出至一个临时的、高可用的共享云盘存储中。
- 更配实例规格。
- 更配后,原有云机可创建的实例规格已不再支持,因此需要购买或更配云机资源,使云机支持实例更配后的规格。
- 将临时共享云盘存储中的实例还原至新的云机,并启动实例。
适用场景
- 根据业务变化灵活调整实例规格。例如:
- 原入门型实例(2 vCPU、3 GB 内存、18 GB 存储)已不再满足业务所需,需要升配为旗舰型实例(8 vCPU、12 GB 内存、74 GB 存储)。
- 原加强型实例(4 vCPU、6 GB 内存、37 GB 存储)存在大量资源未被使用的情况,需要降配为低配型实例(1.3 vCPU、2 GB 内存、12 GB 存储)。
- 将实例迁移至其他机房时,如果迁移前后机房内订购的云机规格不相同,可以在迁移完成后进行实例更配。
前提条件
- 存在需要更配的实例。了解如何管理本地存储业务的实例,请参见实例列表。
- 已购买或更配云机资源,使该云机支持实例更配后的规格。了解如何购买或更配云机资源,请参见云机资源管理。
例如,实例更配前为通用型规格,且当前业务下只存在一个支持通用型实例规格的云机。如果需要将通用型实例更配为旗舰型实例,则需要购买一个支持旗舰型实例规格的云机(不要选择自动创建实例),或是将其他云机支持的实例规格更配为旗舰型实例规格。
使用限制
按照云机规格的 ServerTypeCode 参数值,将云机规格分为以下两类。关于云机规格的 ServerTypeCode 参数说明,请参见本地存储资源规格。
- g2 类型:云机规格的 ServerTypeCode 参数值为
g2.8c12g、g2.8c16g.basic、g2.8c16g.plus - g3 类型:云机规格的 ServerTypeCode 参数值为
g3.host8c24g256g
其中,g2 类型 内的实例规格支持互相更配、g3 类型 内的实例规格支持互相更配,g2 类型 和 g3 类型 之间不支持跨类型更配。
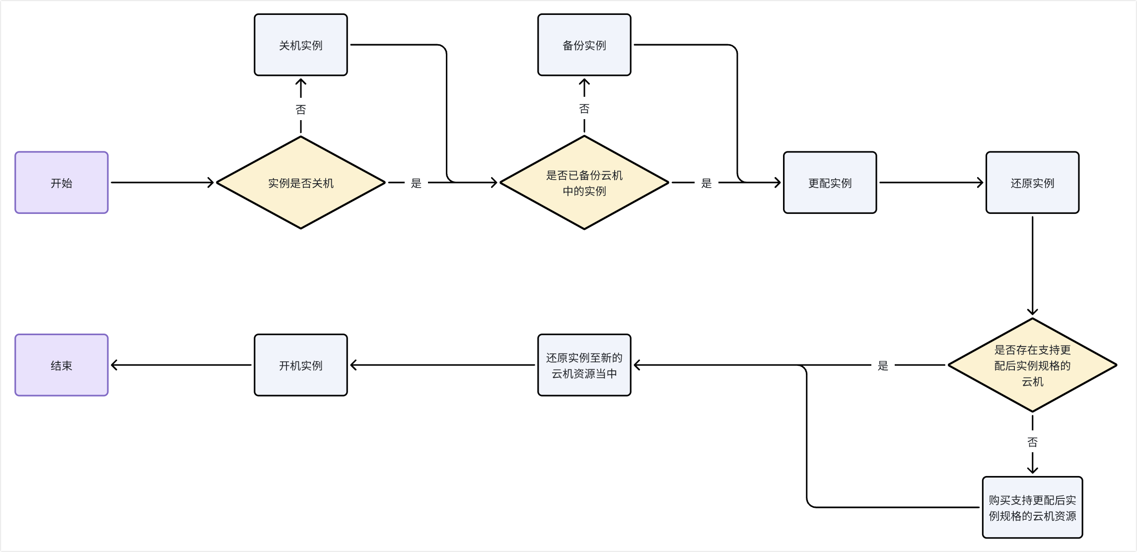
操作流程
操作流程图如下。本教程中,会将 通用型 实例升配为 旗舰型 实例。

步骤一:关机实例
- 登录云手机控制台,找到需要更配的本地存储业务卡片,进入实例管理页面。
- 在左侧导航栏,选择 实例管理 > 实例列表。
- 在实例管理页面,找到需要更配的实例。
- (可选)在实例 操作 列,单击 关机。
如果您的实例已处于 已关机 状态,可跳过当前步骤。

OpenAPI 方式
调用 PowerOffPod 接口,将实例关机。
步骤二:备份实例
待实例状态变更为 已关机 后,在操作列选择 ··· > 实例备份。

实例备份成功后,备份还原状态 为 备份完成。

OpenAPI 方式
调用 BackupPod 接口,备份实例。
步骤三:更配实例
- 确保 实例状态 为 已关机、备份还原状态 为 备份完成 后,在操作列选择 ··· > 更配。

- 在 实例更配 界面,选择期望更配的 实例规格。
本教程选择 旗舰型(8vCPU | 12GB内存 | 74GB存储)。说明
按照云机规格的 ServerTypeCode 参数值,将云机规格分为以下两类。关于云机规格的 ServerTypeCode 参数说明,请参见本地存储资源规格。
- g2 类型:云机规格的 ServerTypeCode 参数值为
g2.8c12g、g2.8c16g.basic、g2.8c16g.plus - g3 类型:云机规格的 ServerTypeCode 参数值为
g3.host8c24g256g
其中,g2 类型 内的实例规格支持互相更配、g3 类型 内的实例规格支持互相更配,g2 类型 和 g3 类型 之间不支持跨类型更配。

- 单击界面右下角的 确定更配。
成功更配后,可查看到实例规格已更新为 旗舰型(8vCPU | 12GB内存 | 74GB存储)。

OpenAPI 方式
调用 UpdatePod 接口,变更实例规格。
步骤四:还原实例
- 在已更配实例的 操作 列,选择 ··· > 实例还原。

- 在 实例还原 对话框,选择支持旗舰型实例的云机资源,并单击 确定。
说明
如果没有可用的云机资源,请参考上文 前提条件 章节,购买所需的云机资源,或将其他云机更配为可用的云机资源。

成功还原后,实例的 备份还原状态 会变更为 正常状态。

OpenAPI 方式
调用 RestorePod 接口,将实例还原至相匹配的云机内。
说明
如果没有可用的云机资源,请参考上文 前提条件 章节,购买所需的云机资源,或将其他云机更配为可用的云机资源。
步骤五:开机实例
在实例 操作 列单击 开机,并二次确认。
实例开机后,状态会变更为 运行中。至此实例更配已完成,可正常使用该实例。

OpenAPI 方式
调用 PowerOnPod 接口,开机实例。